Helping people disagree with integrity.
We're on a mission to change how people talk to one another with a first-of-its-kind dialogic platform.
Organized dialogues
Integrally structures complex debates into clear, visual maps that highlight the logical flow of arguments. By organizing each statement and reply into distinct branches, you can engage more effectively with ideological opponents and keep discussions focused, traceable, and intellectually honest.

Our mission
At Integrally we believe that demonstrating Integrity in disagreement while seeking to persuade and be persuaded is a critical skill needing development. We seek to be the platform where you go to argue for your perspective by seeking to understand as much as be understood, to demonstrate the ability to see your opponents perspective in context while offering your own with Integrity.
Frequently asked questions
If you have anything else you want to ask, reach out to us.
What is Integrally?
Integrally is designed to foster constructive disagreements via Dialogic Sense Making. It is a reputation-based dialogic sense-making platform. You build a reputation or Power Score by gaining the Integrous esteem of your ideological opponents and by persuading your opponents to change their views to align with your views on Claims.
Is there a way to follow other users or topics?
Not yet, just pursue what interests you, and we'll find more of those types of dialogues for you.
How does Integrally use AI to connect relevant statements?
We use AI tools to estimate similarity between statements. It's a complex problem that we're continuously improving.
What makes Integrally unique?
Our dialogic approach focuses on building understanding and deepening insight through Socratic dialogue. Thoughtful questions and good-faith empirically based counters enable the curious to examine new ideas logically and to determine the validity of those ideas.
Why should I aim for high Integrity scores?
High integrity scores will improve your reputation Power Score. Getting scores in disagreement will help your Power Score the most, along with persuading people to change their view on the Claim above to align with your view.
What is a Generator?
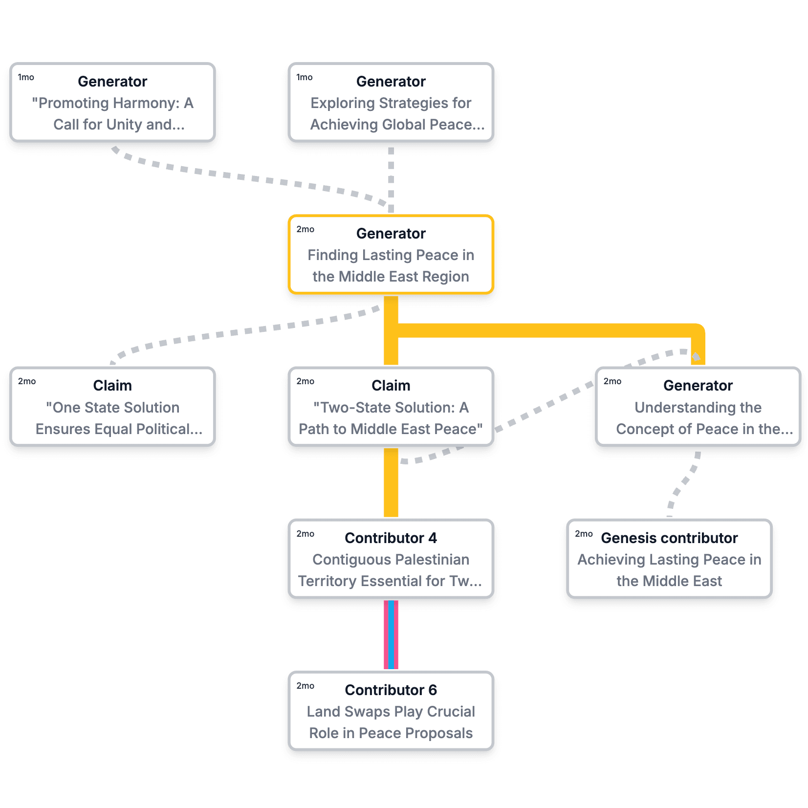
A Generator is an 'open ended' question, like 'How do we find peace in the Middle East?' There is nothing to Agree or Disagree with in a Generator, it's simply a question meant to Generate Claims in reply. Claims are polarizing statements like 'A two state solution is the best path to peace in the Middle East'. Claims organize the discussion and debates directly below them. They are what you are trying to change opinion on.
How do I rate a dialogue using the Scoring Triangle?
To rate a Statement, simply tap on the Scoring Triangle icon at the bottom of the conversation. Drag the marker within the triangle to indicate your perception of the Statement's integrity and your affinity. Five different colorful scores along the top line are all considered Integrous, from Disagree Strongly (Pink) to Agree Strongly (Blue).



